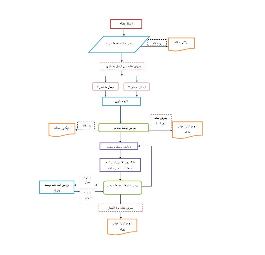
۱. مقالههای ارسالی پس از دریافت از لحاظ ارتباط با زمینههای موضوعی و چارچوب مجله و جدید و نوآور بودن موضوع بررسی میشوند (بازه زمانی بین یک تا سه روز).
چنانچه ارتباط موضوعی مقاله تایید شد، مرحله دوم بررسی انجام میشود.
۲. در این مرحله مقاله از نظر ساختار و تطبیق با راهنمای مجله بررسی شده و در صورت عدم تطبیق پذیرش نمیشود (بازه زمانی سه روز تا پنج روز).
۳. در صورت تایید در مرحله اول، مقاله بدون نام برای حداقل ۳ داور علمی فرستاده و نظرات داوران برای نویسنده مسئول ارسال میشود (بازه زمانی یک هفته تا ده روز).
۴. فایل اصلاح شده ارسالی توسط نویسنده، توسط داور نهایی و دفتر مجله با نظرات داوران مطابقت داده میشود، در صورت ضرورت، مقاله اصلاح شده مجددا برای داوران ارسال خواهد شد. تایید اصلاحات، برای ورود مقاله به مرحله بعد لازم است. در صورت عدم تایید مقاله پذیرش نمی شود (بازه زمانی سه تا پنج روز).
۵. با تایید اصلاحات، نامه پذیرش مقاله صادر و مقاله برای انتشار در شماره مشخصی در نظر گرفته میشود.

|